4月22日,农学院张艳霞教授团队联合刘向东教授团队和储成才教授团队在Plant Communications(中科院一区,影响因子11.6)发表题为“The OsGSK1-OsBZR3-OsJAZ4 module integrates nitrate signaling with brassinosteroid and jasmonic acid crosstalk to drive cell wall remodeling for salt recovery in rice” 的研究论文。该研究揭示了在长时间盐胁迫下OsGSK1-OsBZR3-OsJAZ4模块是氮信号(硝态氮)、油菜素内酯(brassinosteroid,BR)、茉莉酸(jasmonic acid,JA)信号交叉通路整合的潜在枢纽。该模块通过调控根部细胞壁修饰响应氮素信号从而有助于长期盐胁迫下水稻根系生长维持及苗期耐盐恢复,为水稻耐盐绿色种植分子育种提供了理论依据。

盐胁迫是危害我国及世界粮食安全的主要非生物胁迫之一。水稻作为全球的主要粮食作物具有盐敏感的特点。盐胁迫影响水稻生长发育,阻碍养分吸收利用,从而带来严重减产。水稻响应盐胁迫、在长期盐胁迫环境下维持生长并完成繁衍的适应性对粮食稳产具有非常重要的意义。农业生产中,额外施氮肥及提高氮素利用率已被证明能够促进作物生长和耐盐性。但是,这一现象背后的具体分子机制一直尚未被阐明。
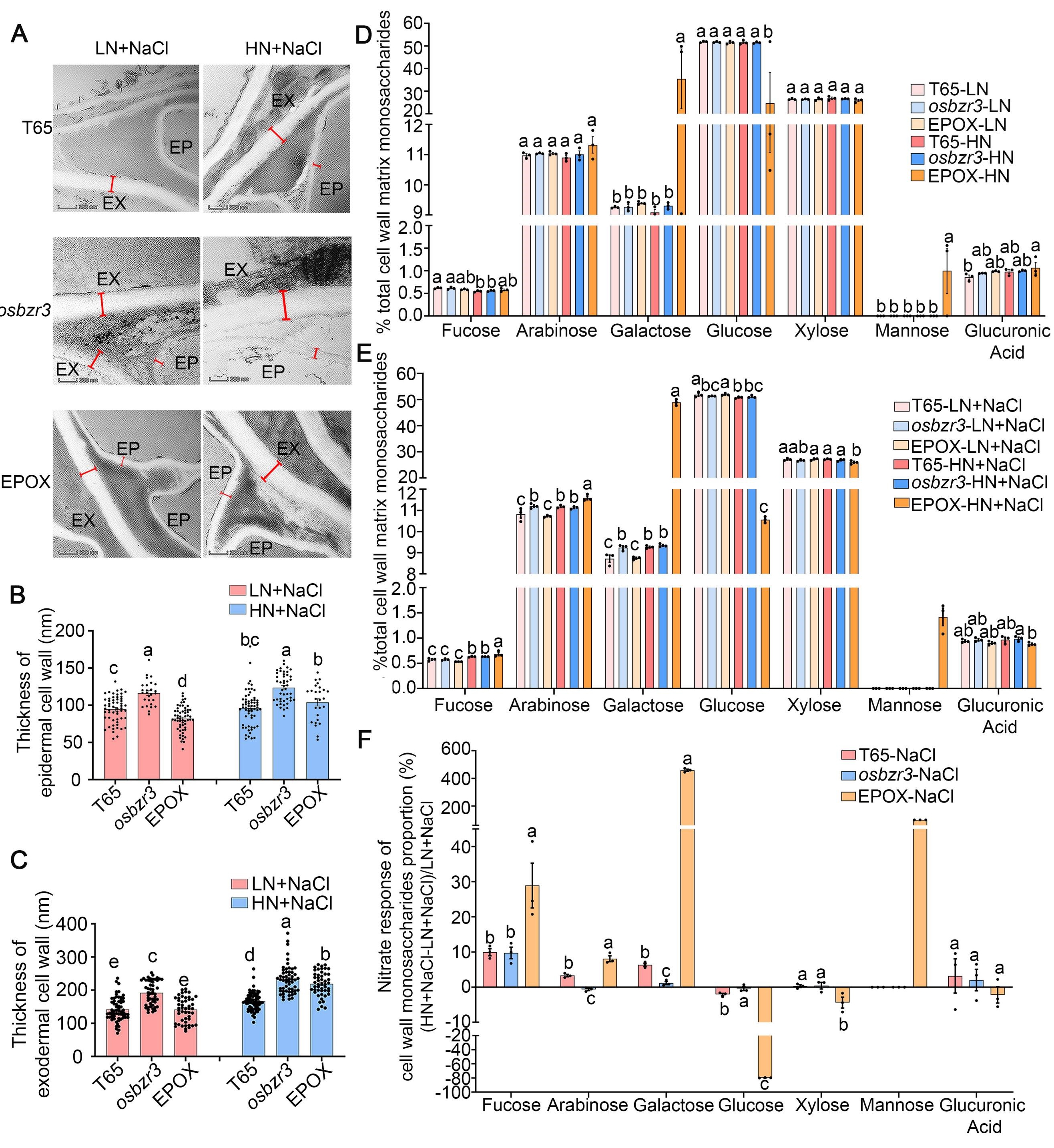
本研究通过遗传与生理生化实验发现,水稻根系中油菜素内酯(BR)信号转录因子OsBZR3与蛋白激酶OsGSK1互作,并被其磷酸化,形成OsGSK1-OsBZR3调控模块参与长期盐胁迫下负向调控根系生长恢复与幼苗存活。基因敲除功能验证表明,盐胁迫抑制根中OsBZR3的表达,而敲除该基因可更好地维系根系生长,提高地上部氮含量,增强Na⁺外排能力,提高幼苗耐盐性并降低地上部Na⁺积累。时间性转录组分析显示,OsBZR3介导细胞壁发育与硝态氮信号通路。盐胁迫48 h后,osbzr3突变体根中细胞壁发育相关基因表达显著高于野生型台中65(T65),且突变体细胞壁显著增厚,表明OsBZR3负向调控该通路以影响根系发育与耐盐性。
进一步研究发现,盐胁迫下根中OsBZR3的表达受KNO₃特异性抑制;OsGSK1可促进OsBZR3的磷酸化及细胞质定位,而高浓度KNO₃可抑制这一过程,提示该模块参与硝酸盐信号传导。不同浓度KNO₃下的苗期耐盐实验证实,高浓度KNO₃可显著缓解盐胁迫对根系发育的抑制,增强根尖Na⁺外排能力与细胞活力,提高幼苗耐盐性,且这一效应依赖于OsGSK1-OsBZR3模块对根系细胞壁的修饰作用。

图1 OsGSK1-OsBZR3互作模块协调硝态氮信号从而介导水稻在盐胁迫下的生长恢复

图2 OsBZR3增强了盐胁迫下KNO3介导的细胞壁修饰作用
同时,时间性转录组分析发现,盐胁迫依赖于OsBZR3调控茉莉酸(JA)信号途径分子网络,多数JA抑制因子Jasmonate ZIM-domain Protein(OsJAZs)家族基因与OsBZR3共表达,且在盐胁迫下osbzr3突变体根中表达下调。在此基础上,进一步通过DAP-seq、酵母单杂、EMSA及LUC实验证实,OsBZR3可直接靶向OsJAZ4启动子并激活其表达,且该激活作用受OsGSK1、盐胁迫及KNO3及其组合处理的调控。进一步定量分析与功能验证结果支持,盐胁迫与KNO3可能通过OsBZR3对OsJAZ4的调控,介导JA信号转导,从而参与细胞壁发育的调控过程,并进一步影响作物长期盐胁迫下的生长恢复。

图3 OsBZR3作用于OsJAZ4的上游从而调控下游细胞壁重塑过程
研究揭示了OsGSK1-OsBZR3-OsJAZ4模块作为连接硝态氮信号与植物激素交叉通路的分子节点,通过调控细胞壁重塑,维持根系生长,并赋予水稻长期盐胁迫下的适应性耐性。这一分子机制的发现,为面向绿色种植模式下资源高效利用与抗逆稳产兼顾的设计育种提供重要的理论依据。
农学院博士研究生杨惠静和宋琨洋为该论文共同第一作者。农学院张艳霞教授、刘向东教授和储成才教授为共同通讯作者。江苏师范大学生命科学学院孙健教授及博士生潘志远参与了该研究。学校生命科学院周海研究员和荷兰乌特勒支大学Nora Gigli-Bisceglia助理教授参与了该研究,在论文关键实验材料和技术上给予重要支持。该研究得到了广东省重点研发计划(2025B0202050003)、国家自然科学基金面上项目(32470309)、“科技创新2030”生物育种重大专项(2023ZD04072)、岭南水稻种质资源国家科技重大专项、岭南现代农业基地建设项目(2024B1212060009)、岭南现代农业实验室项目(NT2021001)、广东省特定高校学科建设项目(2023B10564004)、广东省自然科学基金面上项目(2025A1515012425) 以及华南农业大学农学院“一流学科建设-交叉学科团队项目“的支持(20250922A01)。
相关论文链接:https://doi.org/10.1016/j.xplc.2026.101874
文图/农学院

